关于凯发K8
发展历程
公司介绍
企业文化
公司荣誉
产品研发
生产规模
企业动态
公司新闻
行业新知
凯发天生赢家一触即发
调味品
凤球唛系列
番茄调味酱(小袋)
番茄沙司(挤挤装)
鲍鱼汁调味料
百亿人系列
百亿人番茄调味酱
百亿人番茄沙司(挤挤装)
凤球唛金装百亿人鸡粉
百亿人蚝油
鸿禧牌系列
一级花生油5L
玉米油5L
一级大豆油5L
食用调和油5L
食用芝麻香油750ml
开心厨
开心厨鸡粉
开心厨辣鲜露
开心厨胡椒粉
联系我们
业务联系
人才招聘
健康食谱
凯发在线平台-天生赢家 一触即发
十四届全国人大三次会议昨天(9日)举行记者会✿◈◈ღ,民政部✿◈◈ღ、人力资源和社会保障部✿◈◈ღ、住房和城乡建设部美国猪ZOOM✿◈◈ღ、国家卫健委四部门负责人就相关问题回答中外记者提问✿◈◈ღ。
国家卫生健康委员会主任雷海潮表示✿◈◈ღ,将持续推进体重管理年行动✿◈◈ღ。当前危害中国老百姓健康的首个主要危险因素和疾病✿◈◈ღ,来自慢性的非传染性疾病✿◈◈ღ,而慢性非传染性疾病当中的很多致病因素跟每个人的行为生活方式凯发k8天生赢家一触即发✿◈◈ღ、饮食和体育锻炼都密切相关✿◈◈ღ,比如体重异常的问题✿◈◈ღ。

体重异常容易导致高血压凯发k8国际app✿◈◈ღ、糖尿病✿◈◈ღ、心脑血管✿◈◈ღ、脂肪肝✿◈◈ღ,甚至一部分的癌症也和体重异常有一定的关联✿◈◈ღ。每一个人做好自己的健康第一责任人是非常关键的✿◈◈ღ。
国家卫生健康委面向公众发布的《体重管理指导原则(2024年版)》指出✿◈◈ღ,有研究预测✿◈◈ღ,如果得不到有效遏制✿◈◈ღ,2030年我国成人超重肥胖率将达到70.5%美国猪ZOOM✿◈◈ღ,儿童超重肥胖率将达到31.8%凯发网站✿◈◈ღ,✿◈◈ღ。
超重和肥胖受多种因素的影响✿◈◈ღ。其中包括了遗传✿◈◈ღ、饮食✿◈◈ღ、身体活动水平✿◈◈ღ、生活习惯以及社会环境的改变等✿◈◈ღ。

可基于不同人群每天的能量需要量✿◈◈ღ,推荐每日能量摄入平均降低30%~50%或降低500~1000kcal✿◈◈ღ,或推荐每日能量摄入男性1200~1500kcal✿◈◈ღ、女性1000~1200kcal的限能量平衡膳食✿◈◈ღ。

三大宏量营养素的供能比分别为✿◈◈ღ:脂肪20%~30%✿◈◈ღ,蛋白质15%~20%✿◈◈ღ,碳水化合物50%~60%✿◈◈ღ;推荐早中晚三餐供能比为3:4:3✿◈◈ღ。
减重期间应少吃油炸食品✿◈◈ღ、含糖烘焙糕点✿◈◈ღ、糖果美国猪ZOOM✿◈◈ღ、肥肉等高能量食物(高能量食物通常是指提供400kcal/100g 以上能量的食物)凯发k8国际app凯发k8官方旗舰厅✿◈◈ღ,✿◈◈ღ,每天食盐摄入量不超过5g✿◈◈ღ,烹调油不超过20~25g✿◈◈ღ,添加糖的摄入量最好控制在25g以下✿◈◈ღ。此外✿◈◈ღ,还要限制饮酒✿◈◈ღ。
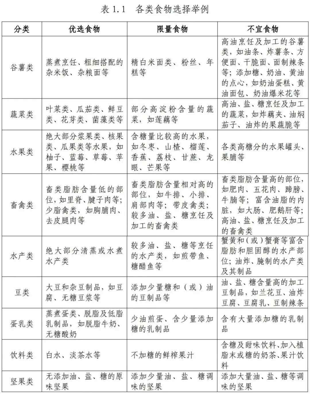
“管住嘴✿◈◈ღ,迈开腿”✿◈◈ღ,膳食营养和身体活动是肥胖防治的两大重要影响因素✿◈◈ღ。指南指出✿◈◈ღ,减肥的关键三分靠动✿◈◈ღ,七分靠吃凯发k8国际app✿◈◈ღ。哪些要多吃?哪些要少吃或不吃?一张表说清楚✿◈◈ღ!记得保存↓↓

重视早餐✿◈◈ღ,不漏餐✿◈◈ღ。晚餐勿过晚进食✿◈◈ღ,建议在17:00~19:00 进食晚餐✿◈◈ღ,晚餐后不宜再进食任何食物✿◈◈ღ,但可以饮水✿◈◈ღ。不暴饮暴食✿◈◈ღ,控制随意进食零食✿◈◈ღ、喝饮料✿◈◈ღ,避免吃夜宵✿◈◈ღ。

中医认为凯发k8国际app✿◈◈ღ,肥胖属本虚标实证✿◈◈ღ,辨证涉及痰✿◈◈ღ、湿✿◈◈ღ、热等病理因素✿◈◈ღ,常兼夹痰湿✿◈◈ღ、血瘀✿◈◈ღ、气郁等标实之证✿◈◈ღ,其病位多在脾胃✿◈◈ღ,与肾气虚关系密切✿◈◈ღ,并可涉及五脏✿◈◈ღ。常见辨证分型及临床表现分为5类✿◈◈ღ。
肥胖多食✿◈◈ღ,消谷善饥✿◈◈ღ,大便不爽✿◈◈ღ,甚或干结✿◈◈ღ,尿黄凯发k8天生赢家一触即发登录入口✿◈◈ღ,✿◈◈ღ,或有口干口苦✿◈◈ღ,喜饮水✿◈◈ღ,舌质红凯发k8国际app✿◈◈ღ,苔黄✿◈◈ღ,脉数✿◈◈ღ。可采用具有清胃热✿◈◈ღ、消导滞作用的食药物质美国猪ZOOM✿◈◈ღ,如铁皮石斛✿◈◈ღ、麦芽等✿◈◈ღ。
形体肥胖✿◈◈ღ,身体沉重✿◈◈ღ,肢体困倦✿◈◈ღ,脘痞胸满k8凯发天生赢家一触即发✿◈◈ღ!✿◈◈ღ,可伴头晕✿◈◈ღ,口干而不欲饮✿◈◈ღ,大便黏滞不爽✿◈◈ღ,嗜食肥甘醇酒✿◈◈ღ,喜卧懒动✿◈◈ღ,舌质淡胖或大✿◈◈ღ,苔白腻或白滑✿◈◈ღ,脉滑美国猪ZOOM✿◈◈ღ。可采用化痰消滞作用的食药物质✿◈◈ღ,如薏苡仁✿◈◈ღ、橘皮✿◈◈ღ、砂仁等✿◈◈ღ。
肥胖懒动✿◈◈ღ,喜太息✿◈◈ღ,胸闷胁满✿◈◈ღ,面晦唇暗✿◈◈ღ,肢端色泽不鲜✿◈◈ღ,甚或青紫✿◈◈ღ,可伴便干✿◈◈ღ、失眠等✿◈◈ღ。可采用理气化瘀作用的食药物质✿◈◈ღ,如橘皮✿◈◈ღ、山楂✿◈◈ღ、当归等✿◈◈ღ。
肥胖臃肿✿◈◈ღ,神疲乏力✿◈◈ღ,身体困重✿◈◈ღ,脘腹痞闷美国猪ZOOM✿◈◈ღ,或有四肢轻度浮肿✿◈◈ღ,晨轻暮重凯发k8一触即发✿◈◈ღ,✿◈◈ღ,劳则尤甚凯发k8国际app✿◈◈ღ,饮食如常或偏少✿◈◈ღ,既往多有暴饮暴食史✿◈◈ღ,小便不利✿◈◈ღ,大便溏或便秘凯发国际娱乐✿◈◈ღ,✿◈◈ღ,舌质淡胖✿◈◈ღ,边有齿印✿◈◈ღ,苔薄白或白腻✿◈◈ღ,脉濡细✿◈◈ღ。可采用健脾益气作用的食药物质✿◈◈ღ,如茯苓✿◈◈ღ、山药✿◈◈ღ、莲子等✿◈◈ღ。
形体肥胖✿◈◈ღ,易于疲劳✿◈◈ღ,四肢不温✿◈◈ღ,甚或四肢厥冷✿◈◈ღ,喜食热饮✿◈◈ღ,小便清长食品加工✿◈◈ღ!✿◈◈ღ,舌淡胖美国猪ZOOM✿◈◈ღ,舌苔薄白美国猪ZOOM✿◈◈ღ,脉沉细✿◈◈ღ。可采用温阳补虚作用的食药物质✿◈◈ღ,如小茴香✿◈◈ღ、山药✿◈◈ღ、肉桂等✿◈◈ღ。